Sleep affects our health and performance because poor sleep causes a low immune system, and risks of obesity, diabetes, high blood pressure, heart disease, stroke, and depression. In addition, it affects short concentration and memory loss which results in poor working performance. But how do we know our sleep quality for each night?
Dr. Akara Supratak, an instructor of the Computer Science Academic Group at the Faculty of Information and Communication Technology, Mahidol University (ICT Mahidol), and a developer of this data processing model helped us find out an answer referring to his prominent research, “DeepSleepNet: A Model for Automatic Sleep Stage Scoring Based on Raw Single-Channel EEG.”
Dr. Akara said that he used to have sleep problems so he received treatment at a hospital. He was monitored to check his sleep quality for eight hours which was quite time-consuming and required medical personnel to perform the task. That’s why he came up with the idea to invent the DeepSleepNet to calculate the quality of our sleep.
“If we have sleep problems, normally you may go to see sleep experts. They will check your sleep quality through sleep monitoring for eight hours so that they can tell how much time you spend in light or deep sleep. I used to have the problem and met the expert as well, which is why I thought that there should be a model which helps process sleep quality through electroencephalography (EEG). It should be easy to use and precise as if diagnosing with an expert. The data would tell the quality of our sleep,” Dr. Akara talked about the beginning of the research project.
DeepSleepNet, a data processing model to calculate sleep quality through EEG, was developed to solve the problem concerning limited time and medical personnel since it provides a rate of our sleep quality by collecting the data through body signals. The model can be applied to use in wearable devices eventually. After knowing the rate of our sleep, we can adjust our sleep behavior for daily readiness.
The research article, “DeepSleepNet: A Model for Automatic Sleep Stage Scoring Based on Raw Single-Channel EEG” (2017) by Dr. Akara Supratak who was at that time a PhD student, Hao Dong, Dr. Chao Wu, and Professor Yike Guo from the Department of Computing, Imperial College London was cited 599 times according to Google Scholar on July 19, 2022. In addition, the article was published in the journal indexed by Scopus and SCImago Journal Rank, Quartile 1 of Biomedical Engineering, “IEEE Transactions on Neural Systems and Rehabilitation Engineering.”
- Download the full article: https://ieeexplore.ieee.org/document/7961240
- Learn more about the model: https://github.com/akaraspt/deepsleepnet
- Follow Dr.Akara Supratak’s work: https://akaraspt.github.io/

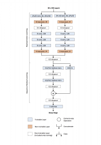
Figure 1 The architecture of the DeepSleepNet

Figure 2 This figure illustrates one interpretable LSTM (Long Short-Term Memory) cell from the model, which learn to keep track when each subject is awake (i.e., in W stage)
