เป็นที่ทราบกันดีอยู่ว่าการนอนหลับส่งผลต่อสุขภาพและประสิทธิภาพในการทำงาน เพราะหากนอนน้อยไป จะส่งผลให้ภูมิคุ้มกันในร่างกายลดต่ำลง เสี่ยงต่อการเกิดภาวะอ้วน โรคเบาหวาน โรคความดันโลหิตสูง โรคหัวใจ โรคหลอดเลือดสมองในสมอง โรคซึมเศร้า รวมทั้งยังส่งผลต่อสมาธิและความจำ ทำให้ประสิทธิภาพของการทำงานในแต่ละวันลดลง แต่เราจะรู้ได้อย่างไรว่าในแต่ละค่ำคืน การนอนหลับมีคุณภาพดีมากน้อยแค่ไหน?
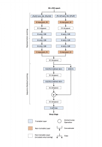
ดร.อัคร สุประทักษ์ อาจารย์ประจำกลุ่มวิชาวิทยาการคอมพิวเตอร์ คณะเทคโนโลยีสารสนเทศและการสื่อสาร (ICT) มหาวิทยาลัยมหิดล ผู้คิดค้น DeepSleepNet โมเดลประมวลผลคุณภาพการนอนหลับจากคลื่นไฟฟ้าสมอง ได้ช่วยหาคำตอบผ่านผลงานวิจัยเรื่อง “DeepSleepNet: A Model for Automatic Sleep Stage Scoring Based on Raw Single-Channel EEG”

ดร.อัคร สุประทักษ์ เริ่มจากการเล่าฟังว่า ส่วนตัวเคยเป็นผู้ที่มีปัญหาการนอนหลับ และเข้ารับการรักษากับผู้เชี่ยวชาญด้านการนอนที่โรงพยาบาลแห่งหนึ่ง ระหว่างการรักษานั้น ต้องรับการตรวจสัญญาณการนอนหลับเป็นเวลา 8 ชั่วโมง ซึ่งต้องใช้ทั้งเวลาและทรัพยากรบุคลากรทางการแพทย์ที่มีอยู่อย่างจำกัด จึงเกิดเป็นไอเดียในการคิดค้น DeepSleepNet โมเดลประมวลผลคุณภาพการนอนหลับจากคลื่นไฟฟ้าสมอง
“ถ้าเรามีปัญหาเรื่องการนอน แล้วไปพบผู้เชี่ยวชาญด้านการนอนหลับ ปกติแล้วเราจะต้องให้คุณหมอตรวจดูสัญญาณการนอนทั้งคืนประมาณ 8 ชั่วโมง เพื่อให้รู้คุณภาพการนอนว่าช่วงไหนหลับลึก หลับตื้น โดยคุณหมอก็จะต้องมาเลื่อนดูข้อมูลย้อนหลัง ตัวผมซึ่งเคยมีปัญหาเรื่องการนอนและไปพบหมอ ก็คิดขึ้นมาว่า น่าจะมีโมเดลที่ประมวลผลคุณภาพการนอนโดยดูจากจากคลื่นสมองเพียงอย่างเดียว ซึ่งให้ความแม่นยำเมื่อเทียบกับการรักษากับคุณหมอโดยตรง แล้วใช้งานไม่ยาก ข้อมูลที่ได้ก็จะบอกคุณภาพการนอนของเราได้” ดร.อัคร สุประทักษ์ เล่าให้ฟังถึงที่มาของการทำงานวิจัยดังกล่าว
DeepSleepNet ซึ่งเป็นโมเดลประมวลผลคุณภาพการนอนหลับจากคลื่นไฟฟ้าสมอง จึงได้รับการ พัฒนาขึ้น โดยความพยายามที่จะแก้ปัญหาเรื่องข้อจำกัดด้านเวลาและทรัพยากรบุคลากรทางการแพทย์ เพราะเป็นโมเดลที่สามารถบอกค่าคุณภาพของการนอนหลับ จากการเก็บรวบรวมสัญญาณของร่างกาย เพื่อนำไปประยุกต์ใช้ในอุปกรณ์สวมใส่คอมพิวเตอร์หรือ Wearable Device ทำให้เรารู้ว่าต้องปรับเปลี่ยนพฤติกรรมการนอนอย่างไร เพื่อให้สุขภาพร่างกายและประสิทธิภาพการทำงานพร้อมในแต่ละวัน

ปัจจุบันบทความวิจัยเรื่อง “DeepSleepNet: A Model for Automatic Sleep Stage Scoring Based on Raw Single-Channel EEG” (2017) โดย ดร.อัคร สุประทักษ์ ซึ่งขณะนั้นยังเป็นนักศึกษาปริญญาเอก พร้อมด้วย Hao Dong, Dr.Chao Wu และ Professor Yike Guo คณะผู้วิจัยในสังกัดของ Department of Computing, Imperial College London ได้รับการอ้างอิงถึง 599 ครั้ง (จาก Google Scholar ข้อมูล ณ วันที่ 19 กรกฎาคม 2565) และยังได้รับการเผยแพร่ในวารสาร IEEE Transactions on Neural Systems and Rehabilitation Engineering ซึ่งอยู่ในฐานข้อมูล Scopus และ SCImago Journal Rank ระดับ Q1 (กลุ่มวารสารที่ดีที่สุดในสาขา Biomedical Engineering)
- ผู้สนใจสามารถดาวน์โหลดบทความฉบับเต็มได้ที่ https://ieeexplore.ieee.org/document/7961240
- เข้าไปศึกษาโมเดล DeepSleepNet ได้ทาง https://github.com/akaraspt/deepsleepnet
- ติดตามผลงานของ ดร.อัคร สุประทักษ์ผ่านช่องทาง https://akaraspt.github.io/
